Whitepaper
Introduction to Humanity Protocol
The Internet's Foundational Flaw
The internet was originally designed to connect information systems, not to verify or authenticate the people interacting within them. Its architecture focused on linking servers, data, and devices, rather than establishing native mechanisms for human verification. At the time of its creation, the network primarily served institutions and research bodies, making identity verification an unnecessary consideration.
Over time, the global digital infrastructure has evolved atop this design constraint. Modern online systems operate on a foundation of assumed trust rather than verifiable truth. Participants transact, communicate, and create within environments where there is no universal mechanism to determine the authenticity of entities—whether human, synthetic, or automated.
This absence of verifiable human identity has produced systemic vulnerabilities. It has facilitated widespread fraud, misinformation, and data breaches, even among highly regulated or technologically advanced organizations. As artificial intelligence continues to scale and synthetic entities become increasingly indistinguishable from real users, this architectural flaw poses a growing systemic risk to digital ecosystems.
The resulting trust issue has measurable costs:
Significant economic waste due to bot-generated traffic, synthetic identities, and spam with bad bots accounting for up to 73% of internet traffic.
Further losses in productivity, user trust, and institutional reputation
Across all major sectors, finance, governance, commerce, media, and beyond, trust remains the implicit foundation of digital interaction. However, in the absence of a verifiable and privacy-preserving trust infrastructure, that foundation is increasingly unsustainable.
A Trust Infrastructure for the Digital Economy
Humanity Protocol establishes a foundational trust layer for the internet, enabling verification of human authenticity through cryptographic methods rather than institutional or bureaucratic processes.
The protocol is designed for interoperability with existing digital and financial systems. It does not require structural overhauls or centralized custody of user data. Instead, it introduces a verifiable, privacy-preserving mechanism that allows individuals and organizations to prove identity or authenticity without disclosing underlying personal information.
By embedding cryptographic proofs of humanity within digital interactions, Humanity Protocol provides the infrastructure necessary for secure, compliant, and efficient verification across networks. This architecture enables large-scale systems, spanning finance, governance, commerce, and media, to adopt verifiable trust with minimal operational friction and without compromising user privacy or data sovereignty.
We Are Solving the Trust Problem
If the internet’s architecture was built to connect information, not people, then Humanity Protocol is the missing layer that reconnects trust to human presence itself.
Today, the absence of verifiable human identity has created a system where digital interaction depends on claims rather than proof. The platforms that shaped Web 2.0, Facebook, Twitter, Google, and others, constructed the illusion of a “social internet,” but their identity systems were built on unverifiable assertions and centralized control. These intermediaries became the de facto credential providers of the digital age, even though the credentials they issued were neither portable nor rooted in truth.
This consolidation of identity and data power has led to the centralization of trust. A small number of corporations and the individuals who run them hold the ability to define, grant, or revoke one’s digital existence. They monetize personal data, influence social discourse, and act as gatekeepers of authenticity in a world that was meant to be open.
Even with the emergence of Web3, this fundamental problem remains unresolved. While blockchains decentralized consensus, they did not decentralize identity. Most networks remain vulnerable to Sybil attacks, where a single actor creates countless false identities to manipulate systems that assume each participant is unique.
💡 Sybil attacks exploit the absence of verifiable uniqueness in digital systems. While consensus mechanisms like Proof-of-Work and Proof-of-Stake resist Sybil attacks at the protocol level, they do not protect the application layer, where users, votes, and accounts remain susceptible to identity fraud.
This “unique-human” problem limits both online trust and offline integration. Without a verifiable human layer, initiatives such as online voting, fair digital governance, or equitable token distribution remain exposed to exploitation by fake entities. Similarly, the absence of trustworthy digital identity prevents Web3 applications from fully connecting to real-world systems like credit, property rights, and finance.
Humanity Protocol addresses this missing link. It establishes a verifiable, privacy-preserving proof of humanity that bridges the digital and physical worlds, enabling both individuals and applications to interact on the basis of trustable authenticity rather than institutional verification.
By embedding Proof of Trust into digital interactions, Humanity Protocol creates the conditions for prosocial, Sybil-resistant, and privacy-respecting online ecosystems. In doing so, it transforms the internet’s most fundamental weakness, its inability to verify information, into its greatest strength.
…And Solving It the Right Way
Existing Proof-of-Personhood technologies are either dystopian, privacy-invasive, or both. Humanity Protocol is building an ecosystem that truly drives decentralization, identity ownership, equity, and inclusion. At the heart of HP is the Proof-of-Humanity (PoH) mechanism. PoH is the world's first scalable and decentralized solution to the unique human problem. The goal of PoH was not to assess "who you are", but merely to confirm that "you are a unique human being" (Phase 1), and "you are who you say you are" (Phase 2) where PoH is becoming PoT (Proof of Trust).
Humanity's Proof-of-Trust leverages non-invasive and inclusive palm recognition, decentralized data storage, zero-knowledge (ZK) proofs, and a self-sovereign identity (SSI) framework. This provides a foundational layer for verifiable identity and personal information that is both privacy-preserving and tamper-resistant. By combining biometric uniqueness with cryptographic verification, the system enables users to prove their humanity and identity without exposing personal or biometric data.
All sensitive information remains under user control. Verifiers receive a defined, user-consented subset of claims in plaintext—such as eligibility or status—together with cryptographic proofs that attest to their authenticity. Unlike traditional systems, this access is one-time and scoped, preventing ongoing synchronization or profile tracking.
This architecture establishes the technical basis for a trust infrastructure that can be integrated across digital services, allowing applications, institutions, and networks to confirm authenticity, prevent Sybil attacks, and ensure compliance, all without centralized data custody or surveillance.
One of HP's key innovations is the integration of AI and HP hardware, particularly in the development and deployment of deep learning models for biometric identification. HP's AI palm recognition algorithm is trained on a diverse dataset of over 500,000 palm print and palm vein features, collected using the easily available HP hardware that works in both visible and infrared light spectra. The result is a highly accurate and reliable human recognition module that's also cost-effective, inclusive and user-friendly.
The DePIN network empowered by HP hardware, a cornerstone of Humanity Protocol's vision, exemplifies the protocol's utility in bridging the on-chain and off-chain worlds. DePIN facilitates secure, blockchain-verified access to physical infrastructure, enabling a myriad of applications from secure building entry to streamlined hotel check-ins, all authenticated through the Humanity Protocol ecosystem.
The H Token
Humanity Protocol introduces a comprehensive tokenomics model centered around the $H token, an ERC-20 token with a fixed supply of 10 billion units, designed to fuel the ecosystem's operations and incentivize participation. The $H token facilitates a variety of critical functions, including humanity attestation, identity verification, and credential validation, and serves as the primary medium for verification rewards for zkProofer Nodes and staking rewards for Identity Validators, as well as for DAO governance participation.
Furthermore, it underpins the Community Incentives pool, driving engagement through fairdrops, the Humanity Scanner DePIN network, and collaborations with ecosystem projects. A significant aspect of Humanity Protocol's tokenomics is the distribution of verification fees to zkProofer Node operators and Identity Validators, ensuring a fair and sustainable reward system. This model aims to create a balanced economic environment that secures the network's integrity, encourages community involvement, and sustains the token's value, laying the foundation for a decentralized digital identity verification ecosystem.
A Trust-Centric Blockchain
Humanity Protocol is a blockchain network built on a native Proof of Trust (PoT) consensus mechanism. This mechanism establishes verifiable trust among participants by validating the authenticity and integrity of human and organizational identities through cryptographic proofs. By anchoring trust at the protocol level, the network achieves Sybil resistance and ensures that interactions, transactions, and attestations originate from verifiable and accountable entities—even at the application layer.
Proof of Trust extends beyond traditional identity verification. It introduces a self-sovereign trust framework grounded in decentralized identifiers (DIDs) and verifiable credentials (VCs), integrating advancements in zero-knowledge proofs (ZKPs), decentralized data storage, and privacy-preserving biometric recognition.
This architecture enables developers to implement verifiable authentication of any personal data while maintaining user privacy and autonomy. Users retain full control and ownership over their identity data, while the network guarantees the verifiability, uniqueness, and authenticity of each participant through decentralized consensus.
To extend Humanity Protocol’s Proof of Trust (PoT) consensus beyond identity verification, we introduce a developer-accessible interface layer that allows seamless interaction with on-chain verification primitives. Through the Humanity SDK and API, developers can directly query, validate, and integrate PoT-based verifiable credentials into their own decentralized applications. This interface enables programmatic access to humanity attestations, credential proofs, and verification status, transforming PoT from a passive consensus mechanism into an active foundation for identity-aware applications.
Developers can integrate with Humanity Protocol using a streamlined set of SDK methods allowing any application to request, confirm, and consume verifiable proofs of humanity or other credential traits. These APIs abstract away the complexity of zero-knowledge verification and DID/VC standards while maintaining privacy and interoperability.
This expansion extends Humanity Protocol’s identity-first foundation into a fully developer-accessible platform, empowering builders to embed trust, uniqueness, and human verification into any on-chain or off-chain context. By exposing the core PoT logic through SDKs, Humanity Protocol makes its consensus layer fully composable for developers building the next generation of Web3 applications.

Why Does Humanity Protocol Matter
The prevailing digital identity frameworks in Web 2.0 applications largely mirror the traditional identity models found in the physical world. Whether centralized or federated, these models involve the collection and processing of user information, with identity issuance and verification typically centralized (e.g., Governments issuing passports and driver's licenses).
However, even setting aside the challenge of interoperability across platforms, the monopolization of user trust and data renders these models woefully outdated in the Web3 era. Merely transplanting these models onto blockchains is not only undesirable but potentially perilous.
As a result of these challenges, Web3 is currently characterized by a lack of robust identity mechanisms, leaving many applications susceptible to Sybil attacks at the application level.
💡 Web 2.0 Models of Digital Identity fall under either the Centralized Identity or Federated Identity models.
In a Centralized Identity setup, each application maintains exclusive control over its own database of user identities and personal data. Consequently, users must manage different sets of identities and login credentials to access various applications, without any unified access across platforms. Additionally users and their works can be censored by the centralized entity, or third party access may be gated at the entity’s discretion.
On the other hand, Federated Identity involves multiple applications reaching mutual agreements to create "federations" wherein user identity and login credentials are shared (e.g., users logging into a new website using their Google accounts).
While Federated Identity does enhance cross-platform access compared to Centralized Identity, both models are characterized by a dominant trusted identity issuer/verifier that holds a monopoly over user private data control.
Humanity Protocol is Building Self-Sovereign Identity for Web3
At Humanity Protocol, we firmly believe that the permissionless nature of Web3 shouldn't equate to being "identity-less".
With the cumulative advancements in human recognition, decentralized storage, and zero-knowledge proofs, we've reached a point where a genuinely privacy-preserving Self-Sovereign Identity (SSI) framework is not just a vision, but a reality.
💡 Self-Sovereign Identity (SSI) is a decentralized identity model that returns to the users the control and autonomy of their own identity data.

Under the self-sovereign identity (SSI) model, users (“holders”) receive digitally issued and signed credentials from trusted Issuers. Once issued, these decentralized identifiers (DIDs) or verifiable credentials (VCs) are cryptographically bound to the user and managed entirely by the user, ensuring full control over how and when credentials are shared or presented to Verifiers where the protocol solely oversees the process of revocation.
Users can authorize third-party applications ("Verifiers") to access their verifiable credentials (VCs), which are signed by trusted Issuers. Through smart contracts or DApps, users sign transactions to permit the protocol to release the credential data to Verifiers, enabling independent verification of the data on the blockchain without the need for a middleman.
Humanity Protocol will also introduce various methods for data recovery (e.g. social recovery) and may have further specifications on expiration depending on the nature of the VC.
Compared to legacy identity models, Humanity Protocol's SSI offers the following key advantages:
Key Traits
Advantages
Decentralization
Humanity Protocol utilizes the permissionless Proof-of-Humanity (PoH) mechanism, achieving an unprecedented level of decentralization in the management processes of user identity information.
User Control
Users of Humanity Protocol retain ownership of their data. Control over access and sharing is delegated to the protocol by default. Users can revoke this control at any time, ensuring that their data is only shared when explicitly authorized.
Data Verifiability
The authenticity of user data can be efficiently verified utilizing biometrics-based human recognition, proven L2 KYC solutions and zero-knowledge proofs.
Privacy
Aided by privacy-preserving decentralized storage and zero-knowledge proofs, users maintain control of their private data and can choose to selectively share them on a minimal, "need-to-know" basis.
Security
Humanity Protocol's decentralized system architecture removes single points of failure and enables "crowd-securing" by decentralized nodes, allowing for Sybil resistance on both consensus and application levels.
Interoperability
Humanity Protocol is built on the open standards of DID and VC and developed with interoperability in mind. User VCs will be portable to other applications on L2, L3, — even the physical world.
Inclusive
Humanity Protocol is created to onboard all human beings on Earth. Every process is designed to be as simple, efficient and scalable as possible to achieve this goal.
Transparency
All relevant operations and data (except for private information) will be moved on-chain to facilitate transparency and accountability.
Upgradability
Humanity Protocol's architecture is highly modular, allowing for efficient upgrades in response to the changing world.
Unlocking New User Cases
By creating Web3 with PoH, Humanity Protocol opens up a new world of possibilities for Web3 and beyond, leading to novel use cases that have been, until now, difficult to realize:
Universal Basic Income (UBI)

Enables the fair on-chain distribution of UBI by restricting recipients to wallets linked to verified unique humans, all without the need for traditional centralized identification institutions.
Enterprise DeFi

Efficiently implements battle-tested KYC on Web3, allowing for permissionless enterprise-grade DeFi applications to stay compliant and fair.
Decentralized Physical Infrastructure
(DePIN)

Proof of Humanity can gatekeep DePIN networks and prevent abuses in applications such as supply chain provenance and asset ownership.
Fairdrops

Makes Fairdrops possible by keeping airdrops Sybil-resistant, safeguarding against fraud and encouraging broad participation by verified humans.
Governance Advancements
i.e. Human-centric DAOs

Guarantees the feasibility of one-person-one-vote election processes and supports the formation of sophisticated governance processes such as electoral systems and multi-arm governance structures.
Real-World Assets

Bridging the realms of DeFi and TradFi:
Enables on-chain verification of off-chain asset ownership, paving the way for permissionless minting of RWA tokens.
Enables the verified ownership of on-chain assets in the real world, establishing real-world credit profiles and loans based on virtual assets.
Online and Offline Authentication

A highly versatile verification process through biometrics allows for interchangeable authentication mechanisms online and offline. Authenticate once and move freely.
Fully On-chain Games

Enjoy fully on-chain games without worrying about bot players skirting the system.
Education and Credential Verification

Off-chain credentials, such as education history, age, and nationality, can be shared and verified on-chain while maintaining user privacy through ZKP.
Decentralized Social Media Network (DeSo)

Users can build genuine human-to-human relationships on Web3, with built-in protection against media manipulation through bots or zombie accounts.
Decentralized Science (DeSci)

Creating censorship-resistant, authenticated peer-to-peer research and publishing networks, enabling researchers to access an anonymized, verified, on-chain database.
Network States

Humanity Protocol facilitates the emergence of utopian Network States — a permissionless Web3 community of individuals, featuring advanced self-governance processes, vibrant virtual lifestyles, and verifiable connections to the physical world.
How Does Proof of Trust Work
Proof of Trust has a modular, upgradable architecture set to be developed in 2 phases, with progressively higher degree of decentralization along the way:
Phase 1 serves to create the largest blockchain network of unique human beings
Phase 2 will see Humanity Protocol becoming the identity layer of Web3, with the ability to issue verifiable credentials that attest to users' identities and other private data (i.e. employment and education records).
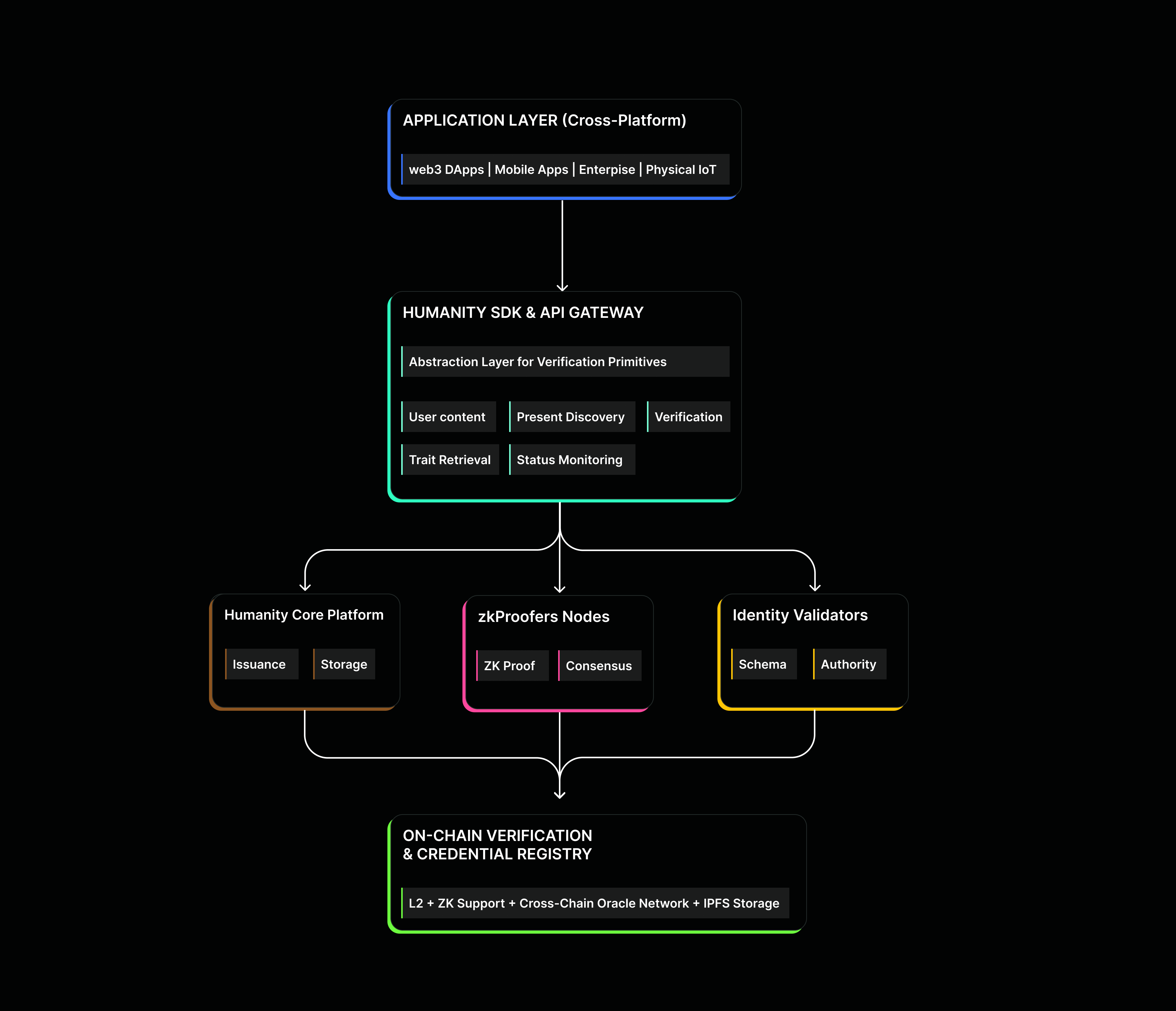
The following section outlines the system architecture and the roles of key components.
Overall Architecture Map
Phase 1 Architecture

Phase 2 Architecture

Key Players and Components of the HP Ecosystem
Human Recognition Module
The first step to establishing a network of verified human beings is a human biometrics recognition system that is capable of verifying the uniqueness of human beings with accuracy, reliability, inclusiveness (non-invasive and easily accessible hardware), and spoof-resistance.
Challenges of Verifying Human Uniqueness
At first glance, verifying human uniqueness with biometrics may seem straightforward since we have already witnessed the mass adoption of biometrics-based authentication systems in the past decade (e.g. Apple's TouchID and FaceID).
However, upon further thought, the accuracy requirement of human uniqueness verification is significantly higher than biometric-based authentication — uniqueness checks require not just verifying one submitted biometrics sample be similar to the profile under question ("1-to-1 matching"), but also that the submitted sample be dissimilar to all other profiles in the profile universe ("1-to-N" matching, with N potentially in the order of millions, if not billions). This level of accuracy has not been achieved in currently available mass-adopted biometrics systems.
We also face another conflicting challenge on the privacy front — any biometrics system that is "too accurate" also poses significant privacy risks to the users, especially if the collected biometrics data are saved and managed online. For example, collecting a user's own and family-tree DNA profiles would satisfy the accuracy requirement to verify human uniqueness, but the average user would feel uncomfortable with the privacy risks posed by this excessively invasive technique.
The Humanity Protocol Approach - "Right Amount of Biometrics" with Palm Recognition
In designing Humanity Protocol's human recognition module, we tackle both the technological and privacy challenges head-on and find the optimal trade-off between the conflicting goals. The solution is a palm recognition technology with "the right amount" of biometrics signature — sufficiently accurate for the 1-to-N matching problem and respectful of user privacy to the maximum extent while still being reliable, inclusive and spoof-resistant.
Similar to the rest of the modular architecture, the human recognition module will be developed in 2 phases:
Phase 1 utilizes a palm print recognition software program that can be installed on users' smartphones, ensuring a low barrier of entry for individual users. This method allows for the generation of an RGB image using a smartphone camera in natural light, leveraging the mature technology of palm print analysis.
Phase 2 will introduce palm vein recognition, employing a specialized (but still low-cost and easily accessible) device with an infrared camera that can be physically connected to a smartphone. This stage redirects users to the Humanity App, where the unique vein patterns in the palm are analyzed for even more precise identity verification — a study by Fujitsu (2006) used 140,000 palm profiles of 70,000 individuals, palm vein scanning demonstrated a false acceptance rate of less than
0.00008%and a false rejection rate of0.01%.
In both phases, captured images are processed and enhanced so that principal palm features can be extracted by Humanity Protocol's AI model (based on convoluted neural networks CNN), further elevating the speed of the process (<0.1 seconds) and level of robustness (e.g. to measurement errors and varying lighting conditions). When both palm print and palm vein are used in combination, Proof of Humanity is accurate enough to ensure that there is a unique biometric signature covering the entire human population.

Our approach pushes the efficient frontier in all the dimensions below:
Accuracy
The human palm print has a large surface area with a complex set of features (skin lines, loops and creases) that is truly unique to each individual, carrying more information about an individual than other biometrics, such as fingerprints and iris scans. Palm vein recognition technology goes further by analyzing how the hemoglobin in our blood interacts with infrared light and capturing images of the intricate network of veins within our palms.
Reliability
An individual's palm features, especially vein patterns, remain stable throughout one's lifetime. This allows for a stable signature for HP users and reduces the need for repeated updates or re-enrollment.
Robustness to Spoofing
Our proprietary technology captures palm features in two spectral bands: palm print via visible light and palm vein via infrared light. This combined approach makes spoofing by non-human agents nearly impossible. We will also enforce production policies (e.g. a limited number of trials per device per user) that will further snuff out any opportunity for malicious behavior.
Inclusive
Our Phase 1 palm print scan is designed to run on easily available hardware, such as your cell phone camera. The Phase 2 palm vein DePIN device, while more specialized, is still easily affordable and accessible by individual users. In both phases, the entire process is contactless: simply hover your hand over the camera.
No mess, extremely fast, and no expensive hardware required—designed for everyone to participate.
Unique Human Users
Without the Proof-of-Trust mechanism, Humanity Protocol functions just like a generic permissionless, EVM-compatible Layer-2 blockchain. As such, anyone (be it human, machine or alien) can in principle create a wallet on the network. However, unlike traditional wallet-based systems, Humanity Protocol replaces conventional addresses with decentralized identifiers (DIDs). This shift ensures that verifiable credentials (VCs) remain entirely decoupled from wallet activity, preserving user privacy and resilience against correlation or timing-based attacks.
Thankfully, with the PoT mechanism, human beings — once verified to be unique on the HP network — can use their wallet address as digital identifiers (DID) and can hold verifiable credentials (VC) in their wallets that attest to them satisfying an increasingly broad set of arbitrary claims as HP develops and matures. For example:
Phase 1: VC attests to the fact that VC owners are unique human beings on the HP network
Phase 2: VC will become much more flexible, attesting to conditions such as:
Real-life identity
Education and employment history
Geographical location
Age, etc
Based on the HP self-sovereign identity (SSI) model, unique human users have full control and access to their VCs, and can choose to share their information directly (e.g. VC on age + VC on location) or indirectly via customized zero-knowledge proofs/verifiable presentation "VP" (e.g. VP on whether the user is above 18 years old and located in the EU) to third parties.
What are verifiable credentials (VC)?
A verifiable credential is a digital claim related to the subject of the credential — in our context, this is the unique human user. The type of claims included in VCs can be very broad, but generally include the following:
Information related to the status of the VC holder (e.g. human, institution)
Information related to the identity of the VC holder (e.g. name, photo)
Information related to the issuer of the VC (e.g. HP protocol, government, KYC provider)
Information related to the type of VC (e.g. education history, driver's license)
Information related to specific attributes or properties being asserted by the issuer about the user (e.g. nationality, the classes of vehicle entitled to drive)
Evidence related to how the VCs were derived (e.g. digital signatures and methods)
Information related to constraints on the VC (e.g. expiration date, scope)
Compared to their physical counterparts, VCs are more convenient and tamper-resistant because they are cryptographically secured with digital signatures. Once issued, they can also be independently verified via cryptographic proofs, making them ideal for use in the SSI model.
An Example of VC:

Humanity Protocol organizes its Verifiable Credentials (VCs) through a layered conceptual framework that emphasizes progressive complexity and accessibility. At its core, the model moves from simple and universal credentials, to curated and use-case-specific credentials, and finally to advanced, extensible credentials that can accommodate partner or domain-specific data. This approach allows developers and ecosystem participants to begin with standardized, broadly interoperable schemas and gradually expand toward richer or specialized credential structures as new applications emerge.
For developers, Humanity Protocol’s credential framework enables rapid integration of essential verification functions—such as confirming humanity, eligibility, or reputation—without deep technical overhead. As projects grow in sophistication, the same framework supports the introduction of richer, domain-specific credentials defined in collaboration with ecosystem partners. Each credential type adheres to shared design principles of versioning, interoperability, and verifiability, ensuring long-term consistency and transparent evolution across all integrations.
This modular architecture transforms VCs from static attestations into programmable, interoperable data structures. It invites developers to innovate at the edges—introducing new credential categories, expanding application reach, and contributing to Humanity Protocol’s evolving open identity registry.
Privacy-Preserving Data Storage and Use
A key pillar of Humanity Protocol's self-sovereign identity (SSI) framework is the decentralized storage of user VCs combined with the use of zero-knowledge cryptography that keeps these potentially personally identifiable information (PII) private, giving users full control of whether/how their data are accessed by other third-party applications.
Protection 1: Data Encryption & Private Key Management
Humanity Protocol secures identity data through a dual-layer encryption model that separates credential encryption from key protection, ensuring privacy and cryptographic integrity throughout the credential lifecycle. Each user’s Verifiable Credential (VC) is anchored to a decentralized identifier (DID) rather than a conventional wallet address, preventing any direct linkage between credentials and transactional activity.
At the core of this architecture, an identity wallet—based on a Baby Jubjub (BJJ) keypair—is deterministically generated for each user. This wallet signs the user’s DIDs and associated VCs while remaining isolated from any transactional wallet to preserve unlinkability and defend against timing analysis. VC data is encrypted with a randomly generated AES-256 symmetric key before being stored on decentralized storage (e.g. Walrus and IPFS), and both the VC key and private key are further encrypted and protected by a hardware-secured key management system (KMS).
This layered design ensures that encryption, key protection, and storage each operate within distinct trust boundaries. No single subsystem has sufficient access to decrypt or reconstruct user data on its own, providing robust privacy, data integrity, and compliance with modern encryption standards.
Protection 2: Data Atomization & Decentralized Storage
All encrypted user VC non-PII metadata are atomized and stored on Walrus on the SUI blockchain and on IPFS, preventing any single entity from having a full set of the metadata. The index of all non-PII VCs is saved (as encrypted Merkle Tree) in Humanity Protocol on-chain smart contracts.
To further protect PII user metadata, the associated VCs are saved on the trusted off-chain HP Core Platform (with sharding) and accessible in the form of zero-knowledge proofs via HP's data and identity oracles (serving as the zero-knowledge prover).
Protection 3: Privacy-Preserving Data Use
Decrypted user data is accessed only through user authorization, ensuring a fully privacy-preserving environment. Two methods of 'use-access' are implemented:
Direct sharing of non-PII VC (e.g. status of being a unique human being)
Indirect sharing of PII VCs in the form of Zero-Knowledge Verifiable Presentations (VPs): Applications can query HP's data and identity oracles for additional information, generating zero-knowledge proofs to ensure accuracy and validity. The query response never contains unencrypted PII (unless specifically authorized), maintaining user privacy.
Humanity Protocol extends its privacy guarantees to the developer level through a scoped-access system embedded in the SDK. Each credential and data request is governed by human-readable scopes. These scopes define exactly what information is being requested and under what consent conditions it can be accessed. The SDK enforces least-privilege design principles by default, bundling permissions into use-case-specific presets, minimizing the exposure of unnecessary user data.
For end users, this model ensures transparent consent—every data request clearly communicates “what” is being shared and “why.” For developers, it simplifies compliance by providing predefined permission templates aligned with Humanity Protocol’s privacy philosophy. All access and revocation flows are managed through the SDK and reflected on-chain via the user’s decentralized identity wallet.
By integrating consent and scope management at the SDK level, Humanity Protocol transforms privacy from a backend process into a visible, enforceable contract between applications and users. This strengthens user trust while enabling compliant, privacy-preserving innovation at scale.
Identity Validators
In the HP SSI framework, Identity Validators (Issuers) are the entities that check the private data submitted by users and issue verifiable credentials (VCs) if these data are proven to be valid against the respective claims of the VCs. Identity Validators are considered trusted entities since they are ultimately responsible for the authenticity of the issued VCs (similar to the role of the sequencer in zero-knowledge rollup applications).
As Humanity Protocol matures, the role of Identity Validators extends beyond credential issuance into collaborative schema governance and ecosystem evolution. Validators, together with the developer community, will participate in a structured proposal process for defining new credential types and updating existing schemas. Each proposal—formalized as a Humanity Improvement Proposal (HIP)—includes a schema definition, consent model, evidence requirements, and deprecation policy, ensuring that all credentials introduced to the network meet shared privacy, interoperability, and trust standards.
The Humanity SDK will provide reference tooling for schema validation, publishing, and migration, allowing developers to test and integrate new VCs before formal adoption. Validators, acting as the network’s credential custodians, will anchor this governance cycle by reviewing, approving, and maintaining canonical versions of credential schemas in coordination with the Humanity Foundation and DAO.
This open schema governance process guarantees that Humanity Protocol remains adaptive to emerging verification needs—from employment and education to DePIN attestations—while maintaining the rigorous privacy and security principles of self-sovereign identity.
Given the Issuers’ critical role in attesting to verified user data, a fully permissionless model—where anyone can issue Verifiable Credentials—would pose substantial privacy and trust risks. Accordingly, Humanity Protocol begins with a Phase 1 centralized issuance model, where the Humanity Protocol Core Platform acts as the sole issuer for unique-human VCs. This controlled setup ensures data accuracy, compliance readiness, and security while the underlying cryptographic and governance mechanisms are fully validated.
In Phase 1:
The Humanity Protocol Core Platform processes biometric inputs (e.g., palm signatures) via the Human Recognition Module.
Unique-human VCs are issued only when the signatures pass uniqueness and validity tests (non-membership proofs in the PoT universe).
The Core Platform also generates zero-knowledge Verifiable Presentations (VPs) for authorized queries from third-party applications.
Identity Validators (Phase 1 → Phase 2 Transition)
Given the Issuers’ critical role in attesting to verified user data, a fully permissionless model—where anyone can issue Verifiable Credentials—would pose substantial privacy and trust risks. Accordingly, Humanity Protocol begins with a Phase 1 centralized issuance model, where the Humanity Protocol Core Platform acts as the sole issuer for unique-human VCs. This controlled setup ensures data accuracy, compliance readiness, and security while the underlying cryptographic and governance mechanisms are fully validated.
However, Phase 1 centralization is strictly temporary. The protocol is designed with a defined and transparent migration pathway toward a partially decentralized issuance network, where accredited Issuers independently validate and issue domain-specific credentials (e.g., education, KYC, employment).
In Phase 2:
A diverse set of accredited Issuers will be selected through staking, governance elections, and institutional verification.
These Issuers will manage domain-specific credential issuance (e.g., financial, educational, professional), supported by sharded storage and collaborative ZK proof generation with the Core Platform.
The governance framework will regulate term limits, revocation procedures, and the continuous evaluation of decentralization metrics.
Migration Milestones Toward Decentralized Issuance
Transition to Phase 2 decentralization will be governed by publicly verifiable, on-chain milestones designed to demonstrate operational readiness, economic integrity, and network resilience. The move from centralized issuance to distributed validator governance will occur only once the following conditions are met:
Independent Audit Completion: At least three successful, independent audits covering security, privacy, and machine-learning components of the Humanity Protocol’s verification stack.
Testnet Validator Threshold: Continuous testnet operation of ≥30 days with at least X independent validators and no single validator (or group) controlling more than Y% of total staked $H.
Economic Attack Simulation: Completion of incentive and governance attack simulations meeting predefined success thresholds for resistance to stake concentration, collusion, and bribery.
Governance Process Activation: Deployment of the on-chain governance framework enabling validator elections, term limits, and credential schema approval workflows.
zkProofer Nodes
The Humanity Protocol's Self-Sovereign Identity (SSI) framework is an intricate and vital component of its overarching network, designed to facilitate secure and private transactions. Within this sophisticated architecture, zkProofer Nodes stand as pivotal entities. These nodes are tasked with the critical function of receiving, processing, and authenticating a variety of verifiable credentials (VCs) or the more privacy-centric Zero-Knowledge Verifiable presentations (VPs). Their role is indispensable in the network's operations, especially when an authenticated transaction demands the verification of these credentials or presentations, such as during interactions between Users and third-party Decentralized Applications (DApps).
zkProofer Nodes operate under stringent privacy considerations. They are deliberately structured to interact with the network without having direct access to unencrypted User metadata. This design choice serves a dual purpose: it upholds the privacy of the users and, by enabling a broad network of Verifier Nodes, it significantly bolsters the decentralization and community engagement within the Proof of Trust (PoT) verification process. The HP Core Platform, in its commitment to privacy and security, exclusively shares the Zero-Knowledge (ZK) Proofs of VCs and VPs with this network of Verifier Nodes, ensuring that sensitive information remains confidential.
In contrast to Identity Validators, which are required to hold a substantial stake in the Humanity Protocol, zkProofer Nodes have a different operational mandate. Each node must possess a zkProofer Node License to participate in the network. This ensures a high level of commitment and integrity within the system. In the future, every verification case will be decentralized, with a robust consensus mechanism that necessitates the involvement of multiple Verifier Nodes to validate a transaction. This decentralized verification process is not just a security measure but also a means to democratize the validation process within the network.
The Humanity SDK integrates directly with zkProofer Nodes, allowing developers to verify credential proofs through a unified, high-level API without managing zero-knowledge verification logic manually. Each SDK call interacts with Humanity Protocol’s verifier contracts, which coordinate with zkProofer Nodes to confirm the validity of presented credentials or proofs of humanity. The verification results are returned in a simplified, developer-friendly format—either as boolean attestations or structured credential objects.
This SDK-to-node connection abstracts the cryptographic underpinnings of the PoT system, enabling applications to query trustless verification outcomes with just a few lines of code. Developers can subscribe to credential updates, handle revocations, or trigger access control flows automatically through these SDK hooks.
By aligning the zkProofer Node network with the SDK layer, Humanity Protocol ensures a frictionless bridge between on-chain verification and off-chain application logic. The result is a unified development experience where human verification, credential validation, and privacy compliance become composable building blocks for decentralized innovation.
The incentive model for zkProofer Nodes is designed not only to reward performance but also to safeguard the network against economic manipulation and centralization risks. Nodes that remain active and participate successfully in the verification of Verifiable Credentials (VCs) and Verifiable Presentations (VPs) receive rewards from two primary sources: the Identity Verification Rewards pool—denominated in $H, the native token of Humanity Protocol—and a proportional share of verification fees collected from third-party DApps and ecosystem partners.
Economic Attack Modeling & Mitigation Framework
To preserve fairness and integrity within this system, Humanity Protocol incorporates a set of economic attack mitigations and decentralization safeguards that govern node participation, reward distribution, and governance influence:
Stake Caps: Limits on the maximum staking amount per entity to prevent dominance by large holders.
Lock-Up Schedules: Minimum staking duration requirements to discourage short-term speculation and ensure consistent network participation.
Slashing Policies: Penalties for dishonest behavior, inactivity, collusion, or attempted manipulation of verification outcomes.
Distribution Caps: Restrictions on total reward allocation per entity to maintain equitable incentive distribution.
Governance Protections: Measures such as escrowed or quadratic voting and voting power limits to prevent concentration of decision-making authority.
Anti-Collusion Mechanisms: Continuous monitoring and detection systems to identify correlated behavior between zkProofer Nodes.
To reinforce transparency, Humanity Protocol will publish economic simulations and attack modeling results that demonstrate the resilience of the zkProofer incentive economy under various stress conditions. Together, these safeguards establish a balanced system that rewards honest participation while maintaining decentralization, fairness, and long-term sustainability.
In addition and to further incentivize the operators of these zkProofer Nodes, the Humanity Protocol has devised a tiered system that will be implemented upon the Node Launch. This system introduces three distinct categories of Verifier Nodes: Basic, OG, and Founder. Each category offers different reward structures, with the potential for varied multiples on the rewards, to accommodate the diverse capacities and contributions of the node operators. These categories will be allocated through a draw, leveraging HP's proprietary random distribution algorithm, to ensure fairness and randomness in the selection process.
In essence, the Humanity Protocol's SSI framework, with its zkProofer Nodes, represents a harmonious blend of privacy, security, decentralization, and incentivization, all working in concert to forge a more secure and equitable digital ecosystem.
For further details on the Node Sale and Node Reward Mechanism, you may also refer to zkProofer Node Distribution

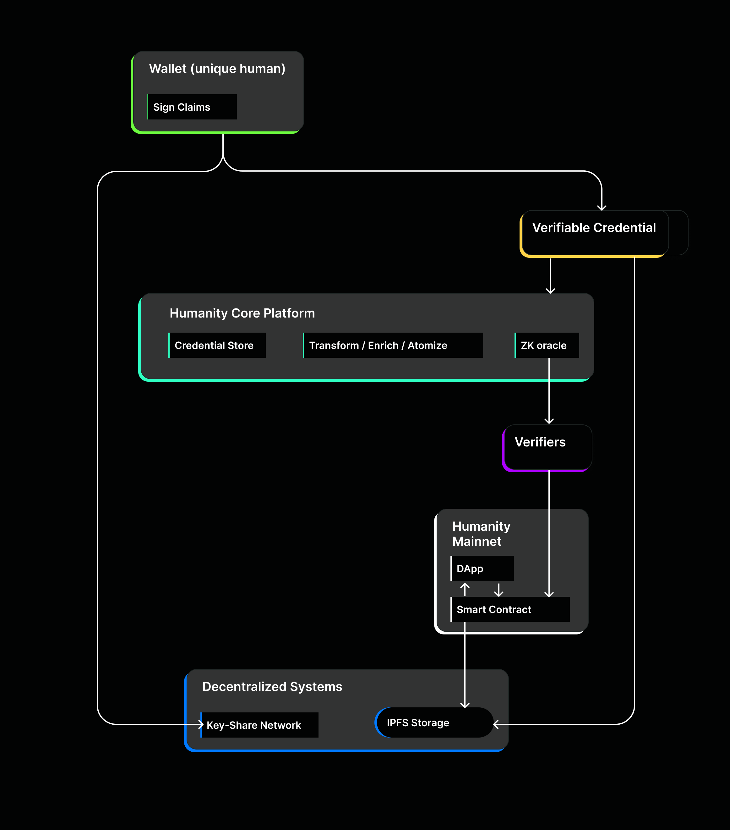
Proof of Humanity (PoH) User Journey
Proof of Trust (PoT) User Journey
Step 1: Enrolling into HP
Raw palm signature captured through user's device
Phase 1: Palm print scan with visible light
Phase 2: Palm print scan with visible light + Palm vein scan with IR light
Encrypted palm signature undergoes uniqueness check by Identity Validator (Issuer)
If passed, proceed to the next step
Phase 1: Issuer = HP Core Platform
Phase 2: Issuers = Identity Validators, result based on consensus mechanism
Verifiable credential (VC) issued to User
Phase 1:
VC stored on HP Core Platform
VC metadata encrypted with user-controlled key
Encrypted VC transformed, enriched, atomized and stored on decentralized IPFS
User can grant/revoke access to encrypted VC to 3rd parties
Phase 2:
VC stored on HP Core Platform
VC metadata encrypted with user-controlled key
Encrypted VC stored on Walrus on the SUI blockchain + IPFS
User can grant/revoke access to encrypted VC to 3rd parties on-chain + developers on the web via oAuth 2.0 scopes
VC issuance recorded on-chain
VC record added to VC database
Phase 1: VC database = HP Core Platform Credential Store
Phase 2: VC database = Decentralized storage; VC metadata (non-PII) are available onchain and cross-chain verifiable
Notes:
VC database includes a list of revoked VCs
VC may have built-in expiration dates


Step 2: Using VC to gain access to Third-party DApp
Humanity Protocol User requests access to DApps that are connected to HP either directly or through a bridge
DApp requests User proof of eligibility via smart contract call
User shares zero-knowledge proof to decentralized zkProofer Nodes
Direct sharing of non-PII VC
Indirect sharing of PII VC
User requests ZK verifiable presentation (VP) from HP Core Platform
HP Core Platform consults VC database to produce VP
HP Core Platform shares VP with zkProofer Nodes
zkProofer Nodes reach consensus and proceed to the next step if passed
Verification result recorded on-chain
DApp grant/reject access based on verification result
The Proof of Humanity journey represents the core interaction between individuals and the Humanity Protocol—establishing trust, consent, and verification through transparent, privacy-preserving mechanisms. To complement this experience, the Humanity SDK offers developers a parallel and intuitive way to integrate the same flow into their own applications.
Within this framework, developers can request user consent, access available verification options, and confirm credential validity without needing to manage the underlying cryptographic or identity infrastructure. The SDK abstracts these complexities into a seamless development experience, allowing teams to focus on building meaningful, human-verified products rather than handling protocol-level details.
By aligning the developer flow with the user verification journey, Humanity Protocol ensures consistency between what individuals experience and how applications interpret those proofs. This symmetry between user and developer experience reinforces transparency, usability, and trust—core principles that guide the protocol’s mission to make humanity verification accessible, verifiable, and developer-friendly at every layer of the ecosystem.
Step 3: Updating VC (for VC with Expiry Date)
Use notified of VC expiration when attempting to use VC to gain access to Third-party DApp
User starts a new VC issuance process
Once new VC is issued, Identity Validator adds expired VC to the revoked VC list in VC database
VC revocation (reason: expiration) is recorded on-chain
Step 4: Deleting VC (for VCs that are stolen or lost)
User initiates a delete VC operation through dedicated smart contract on Humanity Protocol
Note: Data is not deleted from IPFS, but reference to the deleted VC will be removed from VC database
To uphold privacy regulations and ethical data-handling standards, Humanity Protocol incorporates a Data Deletion and Revocation Framework designed for compliance with the “right to erasure.” Since data stored on decentralized networks like IPFS cannot be physically deleted, the protocol employs cryptographic and lifecycle-based strategies to render credentials permanently inaccessible upon revocation or deletion. These mechanisms ensure that sensitive user information remains secure, time-bound, and auditable while maintaining the immutability and transparency of the underlying blockchain infrastructure.
Issuer adds deleted VC to the revoked VC list in VC database
VC revocation (reason: user deletion) is recorded on-chain
Step 5: Identity Validator Revoking VC (for Protocol Violations, etc)
Identity Validator adds VC in question to the revoked VC list in VC database
VC revocation (reason: issuer initiation) is recorded on-chain
Product Development and Privacy Roadmap
Product Development Roadmap
HP Feature
Attribute
Phase 1
Phase 2
PoT Issuance Process
Supported VC
Unique human
Unique human identity
VC Type
Boolean (Yes = human, No = non-human)
Customized
Human Recognition
Palm Signature v1 (Visible Lights)
Palm Signature v2 (Visible + Infrared Lights)
Identity Validation
N/A
Via zkKYC Solution
PoT Verification Process
Verification
Verifier Nodes
Verifier Nodes + Identity Validators
Supported Methods
Direct VC sharing
Direct VC sharing + Customized ZK proof (VP) + API queries
VC Management
Private key storage
Key-share network
Key-Share Network
Interoperability
DApps on HP
Yes
Yes
DApps on other L1/L2/L3 + Web 2.0/Physical world
No
Yes
Degree of Decentralization
Issuance
Centralized
Centralized + Decentralized
VC Database
Centralized
(non-PII VCs), Decentralized (PII VCs), Partially decentralized, with sharding
Verifier Nodes
Decentralized
Decentralized
Phase 2 of Humanity Protocol’s development roadmap will introduce the Humanity Developer Platform—a full-stack environment for building, testing, and deploying humanity-aware applications. This includes the Humanity SDK, a public API gateway, sandbox test tools, and integration documentation designed to minimize developer friction. The platform’s north star metric, Time to First Verify (TTFV), aims to enable developers to complete their first working integration within fifteen minutes of SDK installation.
The roadmap embeds developer experience into Humanity Protocol's core evolution rather than treating it as supplementary documentation. The initial phase establishes foundational SDK capabilities for boolean humanity verification and simple preset integration, enabling rapid adoption for common use cases like anti-sybil protection and basic age-gating. Subsequent phases expand to support complex verifiable presentations combining multiple credentials through zero-knowledge proofs and smart contract integration for on-chain verification gates.
By embedding developer experience into the core roadmap, Humanity Protocol evolves beyond a protocol into a collaborative ecosystem—one where builders can innovate confidently atop a stable, privacy-preserving, and human-centric infrastructure.
Phase 1 Privacy Table ("Who Can See What")
HP Network Player
Encrypted Palm Signature
Private Key for Encrypted Palm Signature
(Address, Palm Signature) Combo
(Address, Unique-human VC) Combo
User (Local Device)
No
No
Yes to User's own data
Yes to User's own data
User (Decentralized Key-Share Network)
No
Yes, atomized and spread across storage nodes
No
No
Decentralized Storage (IPFS)
Yes
No
No
No
HP Core Platform (Issuer, Oracles, Credential Store)
Yes
No
Yes
Yes
Verifier Nodes
No
No
No
Yes, in the form of ZK-proof during verification
Sequencer (for ZK-EVM rollup)
No
No
No
Yes, if granted access by User
Other L1/L2/L3 EDApps
No
No
No
Yes, if granted access by User
HP Blockchain / General Public
No
No
No
Yes, if granted access by User
Phase 2 Privacy Table ("Who Can See What")
HP Network Player
Physical Identity/ PII
Encrypted VC Metadata (PII + Non-PII)
Private Key for Encrypted VC Metadata (PII + Non-PII)
{Address, PII VC Metadata} Combo
{Address, Non-PII VC Metadata} Combo
{Address, Non-PII VC} Combo
{Address, PII VC} Combo
User (Local Device)
Yes
No
No
Yes to User's own data
Yes to User's own data
Yes to User's own data
Yes to User's own data
User (Decentralized Key-Share Network)
No
No
Yes, atomized and spread across storage nodes
No
No
No
No
Decentralized Storage (IPFS)
No
Yes
No
No
IPFS + Walrus (SUI)
No
No
HP Core Platform (Oracles + Credential Store)
Yes, with sharding
Yes, with sharding
No
Yes, with sharding
Yes, with sharding
Yes, with sharding
Yes, with sharding
HP Smart Contract
No
Yes for non-PII VC, and only in the form of ZK Merkle Trees
No
No
Yes, in the form of ZK Merkle Trees
Yes, in the form of ZK Merkle Trees
No
Identity Validators (Issuer Nodes)
Yes, but only for Users with VC issued by the node
Yes, but only for Users with VC issued by the nodes
No
Yes, but only for Users with VC issued by the nodes during issuance
Yes, but only for Users with VC issued by the nodes during issuance
(Users with VC issued by the nodes) Yes (Other Users) Yes, if granted access by User
(Users with VC issued by the nodes) Yes (Other Users) Yes if granted access by User
Verifier Nodes
No
No
No
No
No
Yes, in the form of ZK-proof during verification
Yes, in the form of ZK-proof during verification
Sequencer (for ZK-EVM rollup)
No
No
No
No
No
Yes, if granted access by User
Yes, if granted access by User
Other L2/L3 Enterprise Applications
No
No
No
No
No
Yes, if granted access by User
Yes, if granted access by User
HP Blockchain / General Public
No
No
No
No
No
Yes, if granted access by User
Yes, if granted access by User
HP Software and Hardware DePIN Network
Palm Scan Software and Hardware: From Palm Print and Palm Vein Recognition AI Model to DePIN Device
Humanity Protocol is set to develop its palm recognition technology in two distinct phases, all powered by our proprietary AI model.
Raw palm images are never stored or transmitted. Instead, each capture is converted locally into a protected biometric template through irreversible feature extraction, ensuring no reconstructable data leaves the device.
When remote verification is required, it uses privacy-preserving computation methods such as secure multi-party computation (MPC), private set intersection (PSI), or trusted execution environments (TEE) to prevent biometric exposure.
Humanity Protocol will publish model performance metrics and independent audit summaries to ensure transparency, compliance, and trust. This privacy-first design maintains the ease of mobile onboarding while upholding the highest standards of biometric data protection.
The first phase focuses on palm print recognition, utilizing users' existing mobile devices, ensuring a low barrier of entry for rapid and convenient user acquisition. This method allows for the generation of an RGB image using a smartphone camera in natural lights. In the first phase, the implementation of palm print recognition not only offers a straightforward and accessible method for users, leveraging the ubiquitous presence of smartphones, but also provides a robust layer of security. Palm print recognition furnishes us with a scalable solution that boasts accuracy levels conducive to combating Sybil resistance. Through a meticulous 1 to 1 relationship check, this technology ensures that each individual authenticated is indeed a real human, thereby fortifying the integrity of the verification process.
The second phase will introduce palm vein recognition, employing a specialized Humanity Scanner with a proprietary infrared module that can be physically connected to a smartphone or operated as a standalone terminal. The unique vein patterns in the palm of users are analyzed for even more precise identity verification use cases. In the second phase, the integration of palm vein recognition elevates our capabilities to unprecedented heights, heralding a paradigm shift in biometric identification. By harnessing the distinctive vein patterns inherent in the human palm, this technology bestows upon us the power to achieve unparalleled accuracy suitable for 1:n verification scenarios encompassing the global populace. Furthermore, the versatility of palm vein recognition extends beyond online applications, as it can be seamlessly employed for offline verification use cases, accentuating its adaptability and real-world utility. Users of the DePIN device may not only verify the humanity of themselves, but others who are part of the Humanity Protocol network.
Both phases are enhanced by Humanity Protocol's own AI model, ensuring a seamless integration of convenience and high precision in biometric identification. Moreover, Humanity Scanners will also serve a crucial role within our DePIN network, underlining its multifunctional utility and significance in broader applications.
Why Palm Recognition
Several features of the human body remain unique and constant throughout one's life, making them ideal for biometric identification by computers. Common methods include analyzing fingerprints, iris fractal patterns, and the genetic makeup of hair. While the analyses of these body traits stand out for their accuracy, it is time-consuming and resource-intensive. Iris scans require sophisticated hardware and are often met with user resistance given the inconvenient authentication process. Facial recognition, while popular for authentication on personal devices, lacks precision. Furthermore, the advancement in AI deepfake technology as well as easily accessible images online of most individuals, means that absolute certainty of liveness is difficult to attain.
Consequently, palm scans and palm vein recognition has emerged as the preferred method. Its adoption is growing, with institutions around the world dedicating substantial resources to advance this technology, which is rapidly reaching maturity. This includes the likes of tech giants such as Amazon and Tencent utilizing the technology for offline payment use cases.
Palm print recognition uses the distinct lines and patterns on an individual's palm to establish a biometric identification system that is highly resistant to counterfeiting. Leveraging advanced imaging technology and artificial intelligence ensures precise and reliable authentication. Relying on unique external patterns enhances security and gesture recognition mandates the individual's presence for authentication, thereby reinforcing its reliability.
This technology offers versatility and convenience, empowering users to accomplish various tasks effortlessly, including making payments and accessing secure premises. Additionally, it streamlines processes, transforming previously tedious tasks into smooth and efficient experiences.
Palm vein recognition technology takes these benefits a step further. It operates by analyzing how hemoglobin in our blood interacts with infrared light. When you place your palm beneath a specialized camera calibrated to detect infrared light, it captures an image revealing the intricate network of veins within your palm. This image is subsequently refined and sharpened to precisely authenticate your identity.
When compared to alternative methods of authenticating individuals based on their biological traits, palm vein recognition distinguishes itself with its unparalleled accuracy. Its applicability is broader, as it is uniquely tailored to each person and remains consistent throughout their lifetime. Additionally, its performance is notably exceptional.
Humanity Palm Recognition AI Model
Humanity Protocol leverages advanced biometric technology and a visionary approach to decentralized networks to redefine digital identity verification. Central to this transformation is HP's specialized hardware, designed not only for state-of-the-art palm vein recognition but also for pivotal roles in the protocol's future DePIN networks.
Humanity Protocol continues to develop a proprietary AI model, designed to significantly improve the precision of palm recognition. This model leverages deep learning algorithms, enhancing the processing of palm images by learning from a vast, encrypted database of palm features.
Our proprietary convolutional neural network (CNN) architectures for palm print and palm vein detection and identification significantly surpass traditional frameworks such as ResNet18 in terms of model generalization and compression efficiency. Engineered for deployment on prevalent SoC chips with 1T computational capacity, these models achieve an impressive footprint of less than 2MB. This optimization facilitates a streamlined pipeline—from image ingestion, palm detection and feature extraction, to final output generation—all within less than <0.1 seconds.
Initial Phase: Advanced Palmprint Recognition
Humanity Protocol's software initially focuses on harnessing sophisticated palm print recognition technologies. This involves capturing high-definition images of the palm and analyzing unique biometric features through an integrated approach:

Image acquisition: Utilizing advanced imaging technology, a user's mobile device captures detailed palm images in a contactless manner, accommodating diverse environmental and user conditions.
Comprehensive feature extraction: Employing a blend of line-based, texture-based analyses, and deep learning techniques, the devices extract a wide range of features from palm images, ensuring accurate identification by analyzing principal lines, skin textures, and other unique palm characteristics.
Privacy-preserving and efficient verification: The devices facilitate secure and efficient verification of users, leveraging the extracted palm print features to authenticate individual identities with high precision. This ensures the integrity and reliability of the digital identity ecosystem. Through encrypted databases and zero-knowledge proofs, HP ensures user privacy, aligning with the highest standards of security and data sovereignty.
Database and AI synergy: Integrating with a secure database of palm print images, the AI model applies convolutional neural networks (CNNs) for feature recognition, adhering to evidence of high identification accuracy. This AI-driven approach promises robust performance across diverse conditions.
Second Phase: DePIN of Humanity Scanners

As Humanity Protocol continues to evolve, Humanity Scanners are set to become integral to the HP DePIN network, extending their use beyond mere user verification to underpin a wide array of decentralized applications and services. This expansion serves multiple purposes:
Node Operators' Enhanced Role: Designed with an eye on the future, Phase 2 of Humanity Protocol aims to embed these devices within the DePIN framework. Such integration equips network operators with the ability to extend their contribution from mere verification processes to powering an array of decentralized services and applications.
Add Humanity to DePIN: By necessitating biometric verification via our advanced palm vein recognition models for network participation, the system ensures that Humanity Protocol becomes the largest network of unique, verified human beings. This process effectively prevents the creation of fraudulent identities or the manipulation of the network through the proliferation of devices by a single user, thereby maintaining the integrity and trustworthiness of the DePIN network.
Expanding Ecosystem Influence: By morphing into DePIN devices, Humanity Scanners will forge a direct link between users' digital identities and real-world utilities, ranging from fairdrops and loyalty initiatives to decentralized computing endeavors. This broader application spectrum not only amplifies user engagement within the HP ecosystem but also underscores Humanity Protocol's innovative edge in decentralizing identity verification and infrastructure.
Tokenomics
The Humanity Protocol Economic Model
The Humanity Protocol (HP) economic model is meticulously designed to encourage a secure, functional, and valuable token ecosystem, underpinned by a well-structured incentive system. Central to the Humanity Protocol ecosystem is the $H token, an ERC-20 token with a fixed supply cap of 10 billion divisible to 8 decimal places. The $H token not only fuels the blockchain operations as the gas token but also facilitates a wide array of essential functions within the ecosystem:
Humanity Attestation
Identity Verification
Credential Validation
Staking Rewards
DAO Governance
Coins for Humanity Rewards

Humanity Protocol Ecosystem & Stakeholders
The $H utility model is dynamic, poised to evolve with the protocol's expansion and the integration of new features, such as the DePIN network and collaborations with ecosystem projects. The core interaction with Humanity Protocol's ledger involves identity verification, pivotal for harnessing the network's diverse utilities and thus driving demand for $H tokens.
This incentive architecture ensures all interactions within the Humanity Protocol ecosystem—be it operating nodes, utilizing identity services, or engaging in community activities—directly contribute to the protocol's security and the $H token's intrinsic value. The strategy of rewarding participation with $H tokens, rather than relying on inflationary measures, aims to create a sustainable economic environment that values and rewards active contribution without compromising token value.
During the testnet phase and up to eight years after mainnet launch, a portion of $H is earmarked for incentivizing new users to join the network and verify their humanity. This incentivization is done through a combination of the Genesis Reward, Daily Rewards, and Referral Rewards. Unlike other projects that merely focus on supplying native tokens for UBI-like rewards, we envision $H to function as a multi-faceted ecosystem and governance token.
Humanity Protocol aims to provide $H holders with a wide array of token rewards from ecosystem projects (L3s and DApps) as well as other blockchains and their DApps, as a result of the team's focus on driving partners to build on top of its unique humanity verification mechanism.
Humanity Protocol Ecosystem

Within the Humanity Protocol ecosystem, the economic activities are delineated by the intricate interactions among various stakeholders, each playing a critical role in contributing to and deriving benefits from the system. This dynamic environment is powered by the $H token from facilitating ecosystem transactions to enabling governance.
Here's a closer look at the roles and economic exchanges involving these stakeholders:
End Users: Engage with the ecosystem by utilizing partner products and paying gas fees, acting as the fundamental drivers of ecosystem transactions. They are rewarded with community incentives for verifying their human identity
Identity Validators: These stakeholders bolster the network's security and efficiency by staking $H tokens in exchange for the right to issue credentials on Humanity Protocol. Their commitment is rewarded with a share of verification fees, establishing a stake-based incentive structure that underpins the network's integrity.
zkProofer Nodes: Operators of these nodes will be able to sustain and run the node with Verifier Node License, earning rewards in return for running proofs on the validity of credentials. These rewards represent a share of transaction fees or specific rewards allocated for verification services, aligning their efforts with the network's trust architecture
Third-party Applications: Consuming network resources and incurring gas fees, these applications integrate with the HP ecosystem, for example, for credential verification and humanity attestation purposes. They are motivated by onboarding incentive grants, which enhance their participation and integration into Humanity Protocol, thus expanding the protocol's utility and reach.
Humanity Protocol Foundation: Expends $H tokens on a variety of fronts including identification rewards, grants to ecosystem partners, operational costs, marketing initiatives, and community activations. Its revenue streams comprise collecting gas fees and conducting token buybacks, strategies aimed at regulating the token's market supply and preserving its value. These activities cyclically support the ecosystem's expansion and viability.
Voters: Active community stakeholders who engage in the governance process by staking their tokens to vote, thereby influencing the ecosystem's direction. They are compensated with voter incentive grants, promoting a decentralized decision-making framework and aligning voter interests with the ecosystem's prosperity.
Token Allocations
$H will be an ERC-20 token, with a fixed supply of 10,000,000,000 tokens.
Category
Allocation
Description
Early Contributors (Team)
19.00%
Tokens allocated for Humanity Protocol's team members and early contributors.
Investors
10.00%
Tokens allocated for Humanity Protocol's investors.
Human Institute Strategic Reserve
5.00%
Tokens allocated to Human Institute for operation services and engagement of other service providers.
Foundation Operations Treasury
12.00%
Tokens allocated to Humanity Foundation for operations, provision of liquidity on exchanges, and other future initiatives that align with Humanity Protocol's mission.
Ecosystem Fund
24.00%
Tokens allocated to incentivize partners and developers for participation in the Humanity Protocol Ecosystem. These incentives include but are not limited to, developer grants and investments in projects that build on Humanity Protocol and Humanity Improvement Proposals (HIPs).
Identity Verification Rewards
18.00%
Tokens allocated to form the base incentive pool for zkProofer Node Operators.
Community Incentives
12.00%
Tokens governed by Humanity Foundation and allocated for onboarding users to Humanity Protocol through airdrops and other rewards.
Token Lockups and Emissions
To align long-term incentives of the Early Contributors, Investors, and other stakeholders with the interests of the Humanity Protocol community, and following common practice in decentralized ecosystems, token allocations are subject to the following lock-up schedule, where percentages are based on the total token supply. Through this lock-up period, token holders cannot transfer, sell, or pledge their $H tokens. Delegation of voting is permitted with locked tokens and, when available, staking might also be permitted.
Category
Allocation
Cliff (Months)
Vesting (Months)
% Unlocked
Early Contributors (Team)
19.00%
12
24
0%
Investors
10.00%
12
18
0%
Human Institute Strategic Reserves
5.00%
12
18
5%
Foundation Operations Treasury
12.00%
0
48
50%
Ecosystem Fund
24.00%
0
48
0%
Identity Verification Rewards
18.00%
6
42
0%
Community Incentives
12.00%
0
0
100%

Identity Validator and Staking Rewards
Staking Rewards for Identity Validators
To operate as an Identity Validator and gain the right to issue Verifiable Credentials (VCs) on the network, an entity must lock up a significant stake of the native token. Each Identity Validator is required to stake a minimum of 100,000 $H tokens. This stake serves as a bond that aligns the Identity Validator's incentives with the network's integrity and security. By having value at risk, Identity Validators are disincentivized from behaving maliciously or issuing fraudulent credentials, since any misconduct could lead to penalties or loss of stake (as governed by the protocol's security measures). The staking requirement maybe modified through DAO governance and ensures that only committed and trustworthy parties participate in credential issuance. Each Identity Validator also has the right to set the verification fee it levies upon developers and verifiers for each type of Verifiable Credential issued.
Delegation and Stake Aggregation: The Humanity Protocol also enables a delegation mechanism for general token holders. Any $H token holder can delegate their tokens to an Identity Validator, contributing to that Identity Validator's total staked amount. Delegation allows community members who may not be Identity Validators themselves to still participate in securing the network and to earn a share of the rewards. When you delegate tokens to an Identity Validator, your tokens remain in your custody (managed by a smart contract) but are counted toward the Identity Validator's stake. In return, the delegator earns a portion of the Identity Validator's rewards. Delegation fosters broad participation in the ecosystem, as even small holders can support the network's identity validation process and share in the economic benefits.
Verification Fee Distribution: Whenever a verifiable credential issued by an Identity Validator is used (for example, when a third-party application queries and verifies a user's credential), a verification fee is paid by the requester. This fee is distributed among various participants in the network according to a reward split, ensuring all key stakeholders are compensated for their roles in the verification process. The fee distribution may down the road be modified by DAO governance, but at the onset is as follows:
Identity Validator & Delegators (25%): Twenty-five percent of each verification fee is awarded to the Identity Validator who issued the credential and its delegators. This means if an application pays a fee to verify a user's credential, one quarter of that fee goes back to the validator responsible for originally validating/issuing that credential, along with those who delegated stake to that validator. The internal allocation of this 25% between the validator and its delegators is determined by the validator's preset commission or reward-sharing policy. For instance, a validator might take 10% of this portion as a commission for its services and give the remaining 90% of it to the delegators, distributed proportionally to each delegator's contribution to that validator's stake. This flexible split allows validators to compete for delegations by offering attractive share terms, while ensuring that both the validator and supporters (delegators) are rewarded whenever the validator's credentials see usage on the network. In essence, the more a validator's issued credentials are utilized for verification, the more rewards that validator and its delegating community earn.
General Staking Pool (25%): Another 25 percent of the verification fee is allocated to a general staking rewards pool that benefits all $H stakers across the network. This pool is periodically distributed (e.g. in epochs or blocks) among all users who have staked $H, regardless of which validator they are delegated to. Every staker's reward from this pool is proportional to their share of the total staked tokens in the network. This mechanism ensures that anyone who stakes $H (either by running a validator or by delegating to one) earns a baseline of rewards tied to overall network activity. Even if a particular staker's chosen validator hasn't issued many credentials yet, the staker still earns rewards from the general pool as long as other activity is happening in the network. In other words, this global pool aligns the incentives of all token holders with the growth of the ecosystem: as more identity verifications occur network-wide, every staker benefits. It provides a balanced incentive so that staking remains attractive universally, while still encouraging delegators to pick capable validators (since they get additional rewards from the validator's 25% share as described above).
zkProofers (25%) & Foundation Treasury (25%): The remaining 50 percent of each verification fee is distributed to other critical participants and resources in the Humanity Protocol, specifically the zkProofers and the Humanity Foundation Treasury. zkProofers. In brief, this half of the fee is used to reward the network's proof verification service and to fund future improvements, ensuring the long-term sustainability of the protocol.
In summary, the Identity Validator and Staking Rewards mechanism is designed to align the incentives of all participants in the Humanity Protocol. Validators and their delegators are financially motivated to onboard real humans and maintain high-quality, trustworthy credential issuance (since their earnings scale with each use of the credentials they issue). Everyday token holders are encouraged to stake $H — either by running a validator or delegating to one — because they receive a share of all verification activity on the network, even beyond their direct contributions. Meanwhile, those who perform the critical task of proof verification and the stewards of the ecosystem's development are also compensated from each transaction. This holistic tokenomic design not only rewards active participation and honest behavior at every level, but also ties the value of the $H token to the growth in usage of the network's identity services. As more applications and users leverage Humanity Protocol for verifications, more fees flow into these reward pools, creating a positive feedback loop that fuels network security, reliability, and expansion in a sustainable manner.
Risks and Disclosures
Materials provided herein are intended for informational purposes. It is important to understand that the primary purpose of $H is to pay for fees, provide a mechanism for securing consensus, and allow for decentralized governance on Humanity Protocol; it is not intended to serve as an investment.
Humanity Protocol relies upon third parties to adopt and implement the software and protocols as users of Humanity Protocol. There is no assurance or guarantee that those third parties will complete their work or properly and timely carry out their obligations.
$H, as the native token of Humanity Protocol, may be subject to the risks of the Humanity Protocol network, including, without limitation, the following: (i) the technology associated with Humanity Protocol may not function as intended; (ii) the details of the $H token economics including the total supply and distribution schedule may be changed due to decisions made by the consensus of participants of the Humanity Protocol network; (iii) Humanity Protocol may fail to attract sufficient interest from key stakeholders or users; (iv) Humanity Protocol may not progress satisfactorily and $H tokens may not be useful or valuable; (v) Humanity Protocol may suffer from attacks by hackers or other individuals; (vi) Humanity Protocol is comprised of open-source technologies that depend on a network of computers to run certain software programs to process transactions, and because of this model Human Institute, Ltd. and the Humanity Foundation have limited control over Humanity Protocol; and (vii) Humanity Protocol's software and hardware services and functionalities may experience technical difficulties, which may impact the value of $H.
Risks related to blockchain technology in general and Humanity Protocol in particular may impact the usefulness of Humanity Protocol, and, in turn, the utility or value of $H. The software and hardware, technology and technical concepts and theories applicable to Humanity Protocol are still in an early development stage and unproven, there is no warranty that Humanity Protocol will achieve any specific level of functionality or success, nor that the underlying technology will be uninterrupted or error-free, and there is an inherent risk that the technology could contain weaknesses, vulnerabilities or bugs causing, potentially, the complete loss of any $H held by Humanity Protocol users.
As with most commonly used public blockchains, $H is accessed using a private key that corresponds to the address at which they are stored. If the private key, or the "seed" used to create the address and corresponding private key are lost or stolen, the tokens associated with that address might be unrecoverable and will be permanently lost.
Humanity Protocol, as public blockchain, depends on independent verifiers and zkProofers, and therefore may be vulnerable to consensus attacks. Such attacks, if successful, could result in the permanent loss of $H.
This document and its contents are not, and should not be construed as, an offer to sell, or the solicitation of an offer to buy, any tokens, nor should it or any part of it form the basis or be relied on in connection with any contract or commitment whatsoever. This document is not advice of any kind, including legal, investment, financial, tax, or any other professional advice. Nothing in this document should be read or interpreted as a guarantee or promise of how the Humanity Protocol network or its $H will develop, be utilized, or accrue value.
All information in this document is provided on an "as is" basis without any representation or warranty of any kind. This document only outlines current plans, which could change at the discretion of various parties, and the success of which will depend on many factors outside of Humanity Foundation's control. Such future statements necessarily involve known and unknown risks, which may cause actual performance and results in future periods to differ materially from what we have described or implied in this document. Human Institute, Ltd. and Humanity Foundation disclaim all warranties, express or implied, to the fullest extent permitted by law with respect to the functionality of Humanity Protocol and $H.
zkProofer Node Distribution
Humanity Protocol stands as the definitive nexus for human identity within the digital realm, designed to endow every individual with unparalleled rights and access both on-chain and off-chain, mirroring the capabilities afforded by a tangible identity document. It serves as a bridge, connecting the disparate elements of the digital domain and blockchain-based identities to tangible, real-world applications.
At the heart of Humanity Protocol's verification process lies an AI model developed in-house, meticulously trained on over half a million palm sets across diverse ethnicities. Through the Proof of Trust (PoT) consensus mechanism, HP aims to eradicate the chasm separating digital interactions and physical engagements, fostering a holistic ecosystem where digital identity becomes a gateway to a myriad of real-world utilities and opportunities.
We are introducing an intricate node distribution system that is integral to the PoT consensus mechanism. zkProofer Nodes will be in charge of verifying Verifiable Credentials that attest to attributes of a user, as well as reach consensus to ensure the validity of these attestations.
For technical details, you may also refer to our Key Concepts zkProofer Nodes
Distribution Process
The node distribution method for HP is crafted to be fully decentralized. Upon launch, the three types of zkProofer Node Licenses - Basic, OG, and Founder - will be made available through a random draw system, ensuring that every buyer has an equal chance at obtaining the various tiers of zkProofer Nodes. A maximum total of 100,000 zkProofer Node licenses will be made available to interested operators.
Rewards
Allocation
Reward Share
Basic Nodes
75%
53.57%
OG Nodes
20%
28.57%
Founder Nodes
5%
17.86%
Node Incentive Mechanism
Node Incentive Mechanism
Here's how it all plays out:
Users sign in, and their Verification Credential (VC) gets stored on IPFS
zkProofer Nodes take the wheel, confirming the end users are real humans
Nodes earn $H tokens for every successful user verification and validation through our Reward Distribution Algorithm
When HP's ecosystem DApps need to connect with users, zkProofer Node will provide attestation of certain users without identifiable information leakage
Nodes earn $H tokens for completing DApp verifications and validations, plus extra perks like DApp tokens or NFTs.
18% of all $H tokens are allocated to Verifier Nodes for user-related tasks, as well as 25% of all verification fees are distributed to zkProofer Nodes

Last updated